
鞏義市仁源水處理材料廠
聯系人:孫經理
手機:15838253283(微信同號)
電話:0371-66557686
郵箱:1813885391@qq.com
地址:河南省鞏義市工業園區
仁源水處理材料生產廠家曝氣器什么是食微比?
仁源水處理材料廠家曝氣器什么是食微比?食微比,又叫有機負荷率,一般用F/M表示,顧名思義就是食物量(F值)和微生物量(M值)的比值,即單位重量的活性污泥在單位時間內要保證一定的處理效果所能承受的有機污染物量。今天我們來了解一下食微比的定義、計算方式以及常見控制值。
一、食微比定義
F/M在生物學上簡稱為“食微比”,“F”指的是“Food”,而“M”指的就是“Microorganism”,F/M是用在活性污泥上的,作為反應其活力的一種比值,其含義為單位重量的活性污泥在單位時間內要保證一定的處理效果所能承受的有機污染物量,代表了微生物量與食物量之間的一種平衡關系,它直接影響活性污泥增長速率、有機污染物的去出率、氧的利用率以及污泥的沉降性能。
二、食微比的計算公式
F/M=Q*BOD5(每天進入系統中的食料量)/(MLSS*Va)(曝氣過程中的微生物量)
式中:Q為進水流量(m3/d);
BOD5為進水的BOD5值(mg/L);
Va為曝氣池的有效容積(m3);
MLSS為曝氣池內活性污泥濃度(mg/L)。
三、食微比常見控制值及影響
一般情況下,低污泥負荷的食微比為0.1~0.25;常污泥負荷的食微比為0.3~-0.6;高污泥負荷的食微比為1~-5,常見工藝的食微比控制值詳見表1。

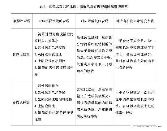
食微比較低和較高時所對應的沉降性能、溶解氧及去除率的表現詳見表2。

四、總結
1.食微比前期只是理論計算值,僅供理論參考,實際運行中應根據出水水質情況合理調整污泥排放量和回流量,達到最佳出水水質后方可計算適合的食微比作為標準值。
2.在實際應用中要根據實際運行工藝來調整食微比以及其他污泥指數,系統性地為活性污泥微生物打造宜居生活環境,進而帶來高效率的有機污染物去除效果。
更多水處理材料廠家曝氣器詳情點擊:http://www.yattongwu.com/